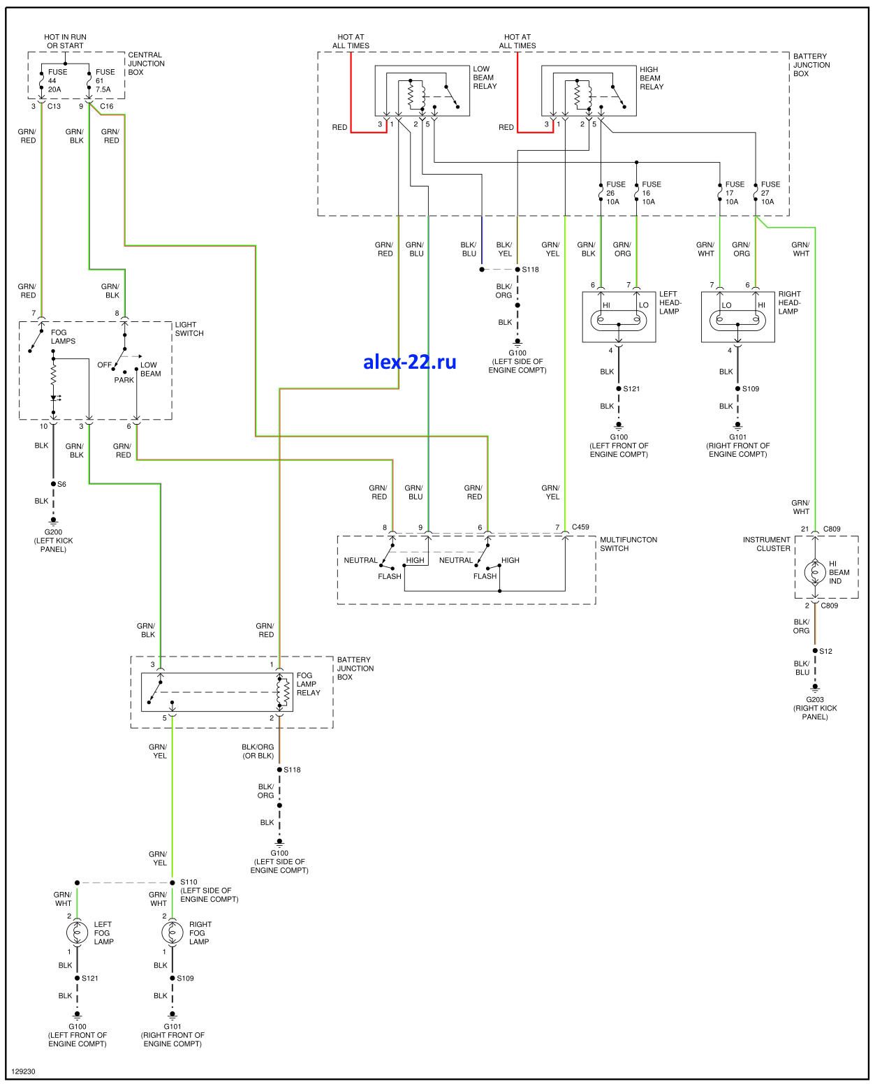
Ford Focus 1 схема фар и противотуманок
Электросхема и цвета проводов ближнего, дальнего света и противотуманных фар на первом фокусе
схема с дневными ходовым огнями DRL (Америка)

схема фар без DRL (Европа)
Электросхема и цвета проводов ближнего, дальнего света и противотуманных фар на первом фокусе
